Use Sophia to knock out your gen-ed requirements quickly and affordably. Learn more
×

The Scientific Method

Author: Sophia
what's covered
In this lesson, you will learn about hypothesis testing using the scientific method in detail, and you will learn how to apply the steps of the scientific method to test hypotheses.

Specifically, this lesson covers:

Table of Contents

1. Introduction to the Scientific Method

There are many fields of science. There are the life sciences such as biochemistry, biology, and neuroscience. There are physical sciences such as chemistry, physics, and geology. There are the social sciences such as anthropology, archaeology, economics, geography, political science, and psychology. All of these fields of science and the scientists in those fields use the scientific method as part of their research.

The scientific method is the path of discovery that uses experimental verification to test a hypothesis, a tentative explanation of observations that acts as a guide for gathering and checking information. In the scientific method, hypotheses are tested against the real world using empirical observations, and those empirical observations lead to more hypotheses that are tested. Consequently, this process is considered circular with two basic types of reasoning: deductive and inductive. Deductive reasoning, or deduction, refers to using a general principle or law to predict specific results, and ideas are tested in the real world. Inductive reasoning, or induction, refers to the formulation of generalizations from specific observations and is used to develop new ideas based on real-world observations. These processes are inseparable, similar to inhaling and exhaling. However, deductive reasoning is the type of logic used in hypothesis-based scientific research.

Psychological research relies on both inductive and deductive reasoning.

terms to know
Scientific Method
The path of discovery that leads from question and observation to law or hypothesis to theory, combined with experimental verification of the hypothesis and any necessary modification of the theory.
Deductive Reasoning
Reasoning in which a general principle or law is used to predict specific results.
Inductive Reasoning
Generalizations are made from specific observations.


2. Steps of the Scientific Method

When scientists use the scientific method, there is a general set of steps they follow to arrive at reliable results. The basic steps of the scientific method include observation and research, question formulation, hypothesis development, experimental testing, analysis, and making and reporting conclusions. These steps are outlined in the table below.

Step Description
Observation & Research An observation can be something that you see, hear, or experience and involves using your senses to take in information about your surroundings.

Scientists examine and make observations about the way the world and the universe around them work. They will research through peer-reviewed, scientific journals to gather as much information about a particular phenomenon as they can to try to objectively answer the question.
Question Formulation Once a scientist has researched a particular phenomenon, he or she will ask a question about that phenomenon and what they observed.
Hypothesis Development Scientists will formulate a hypothesis that addresses the question and make a prediction about how the phenomenon works.

A hypothesis should always be testable. You also want to make sure that your hypothesis is explaining what you think is happening.

Two hypotheses are usually considered when developing an experiment. They are called the null hypothesis and the alternative hypothesis, and they contain opposing viewpoints. The null hypothesis is a statement that there is no significant difference between specified groups. The alternative hypothesis (or research hypothesis) is a claim that there is a difference between specified groups. The alternative hypothesis is usually what the researcher is trying to test. The alternative hypothesis is contradictory to the null hypothesis and what we conclude when we reject the null hypothesis.
Testing Scientists will use experimentation to collect data to test their falsifiable hypothesis and their question.

Most data can be considered qualitative or quantitative data. Quantitative data is the result of counting or measuring and is always numerical. Some examples of quantitative data include age, weight, distance, amount of time, and number of people receiving an A in this course. Qualitative data (also called categorical data) is the result of categorizing or describing attributes and is generally described by words or letters. Some examples include hair color, blood type, and gender. Researchers often prefer to use quantitative data over qualitative data because it is easier to mathematically analyze. For example, it does not make sense to find an average hair color or blood type.

They will make a prediction of what they think they will observe if they test their hypothesis. They test their prediction with an experiment. An experiment is a test that’s done under controlled conditions in which you can manipulate things to try to explain the phenomenon that’s happening. You will set up an experiment, and then you will collect data. In an experiment, you will always have variables, which are factors that can change.

The purpose of an experiment is to investigate the relationship between two variables. An independent variable (or explanatory variable) causes a change in another variable. The affected variable is called the dependent variable (or response variable).

In an experiment, the samples being tested are split into two groups: an experimental group and a control group. The experimental group receives the treatment whose effect the scientist is studying. The control group receives a placebo treatment that cannot influence the dependent variable. If the hypothesis is correct, the dependent variable will be affected in the experimental group but not in the control group.
Analysis Scientists evaluate the empirical data from their testing. When necessary, they will repeat the experiment to improve the data.

If your results are consistent with your hypothesis, you will repeat your test. You want to make sure that you repeat it several times because the more you repeat it and the more data that you have, the more accurate your results will be. Repeating the test will also help ensure that the results you get are not just a fluke; the more a study is replicated, the more reliable the results.

Maybe the results that you get are different from what you were expecting. You can either repeat the test to make sure or make new tests using a different variable to try and figure out what's going on to explain the phenomenon that's happening.
Conclusion Based on the collected data and information, scientists determine whether their hypothesis was rejected (or falsified) or supported by the results and communicate their results to the wider scientific community with the goal of contributing to a general theory describing the phenomenon. Generally, scientists will report their results by publishing them in a scientific journal.

terms to know
Observation
Something that you see, hear, or experience, and involves using your senses to take in information about your surroundings.
Null Hypothesis
A hypothesis that there is no significant difference between specified groups.
Alternative Hypothesis
A research hypothesis; usually what the researcher is trying to test.
Quantitative Data
Numerical data that are the result of counting or measuring.
Qualitative Data
Data that are generally described by words or letters and are the result of categorizing or describing attributes.
Experiment
A test set up to explain a phenomenon.
Variable
A factor in an experiment that can be changed or manipulated.
Independent Variable
A variable that causes a change in another variable in an experiment.
Dependent Variable
The affected variable in an experiment.
Experimental Group
The group that receives the treatment whose effect the scientist is studying in an experiment.
Control Group
A group included in an experiment where the outcome is known and against which other experimental results can be compared and validated.


3. Applying the Scientific Method

The scientific method can be applied to reliably answer questions about the phenomena around you. You can use it to answer questions about your everyday life (such as figuring out why your toaster does not work) or scientific phenomena. Below are examples of how you can apply the scientific method.

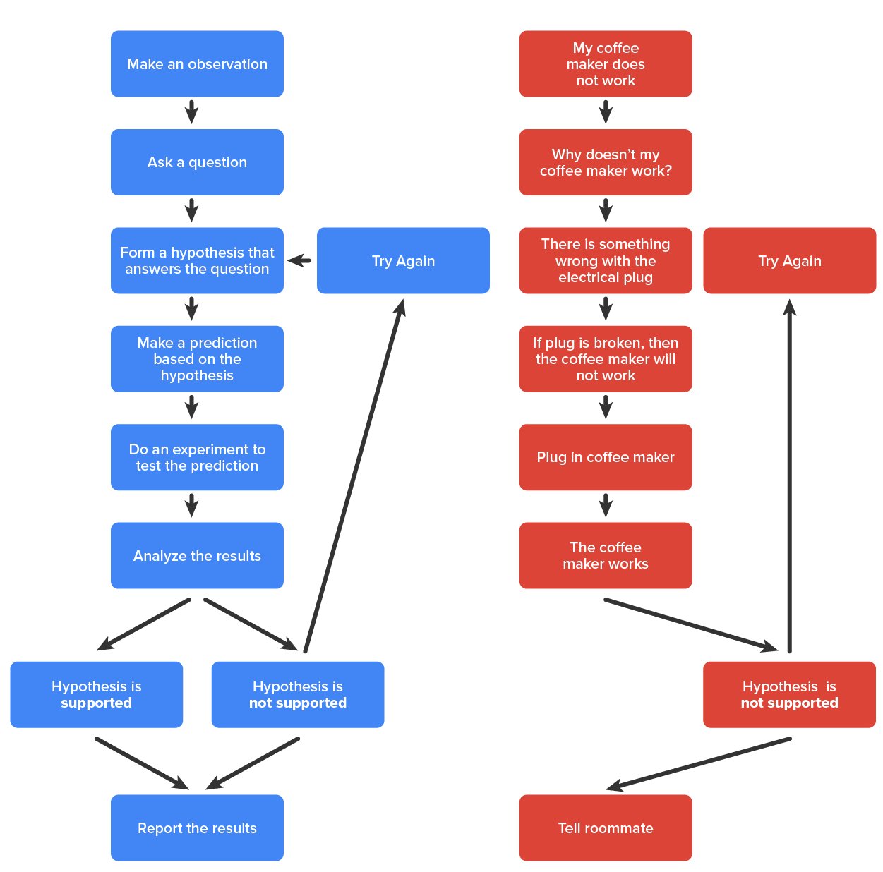
The scientific method is a series of defined steps that include experiments and careful observation. If a hypothesis is not supported by data, a new hypothesis can be proposed. this flow chart shows the steps in the scientific method. In step 1, an observation is made. In step 2, a question is asked about the observation. In step 3, an answer to the question, called a hypothesis, is proposed. In step 4, a prediction is made based on the hypothesis. In step 5, an experiment is done to test the prediction. In step 6, the results are analyzed to determine whether or not the hypothesis is supported. If the hypothesis is not supported, another hypothesis is made. In either case, the results are reported.

IN CONTEXT
Suppose a soda company has consumers who report nausea after drinking their soda. Let's apply the steps of the scientific method.

1. Observation: An observation, in this case, could simply be: "Soda drinkers report feeling nauseous after drinking a particular brand of soda, Science Cola."

2. Ask a Question: Is it actually Science Cola that's causing the problem, or could it be something else? Is it possible that some people feel nauseous after drinking any kind of soda, rather than just one particular brand?

3. Develop a Hypothesis: Your alternative hypothesis might be that Science Cola correlates with more nausea than other brands. Your null hypothesis might be that Science Cola is not correlated with nausea more than any other brands.

4. Make a Prediction: Your prediction could be that many more people experience nausea after drinking Science Cola than all other brands.

5. Test Your Prediction: If you were to set up an experiment for the company Science Cola, Inc., you might hire a large number of people and each person will drink a particular brand of soda and report their reaction. The more people, the more accurate your test is. If you only hire two people and one has the flu, you may conclude by mistake that Science Cola causes nausea in half of its consumers. However, if you hire 100 people and one has the flu, this will not significantly affect your conclusion.

For this example, let’s say that you hire 200 people. Half of them are given one can of Science Cola soda a day for six weeks, so they are your experimental group. The other half of them are given a different brand of soda, Regular Cola, so they are your control group. All participants in this experiment are required to record their results each day.

If they get any sort of digestive upset, they need to make a record of that. In this case, the independent variable in this experiment is going to be the type of soda that they are drinking (Science Cola or Regular Cola), and the dependent variable is whether they get digestive upset.

You can compare the two groups to determine if it’s Science Cola that is causing the sickness.

6. Repeat Your Test or Make New Tests: Suppose that you see the same rate of nausea (1 out of 100 soda drinkers) for Science Cola and Regular Cola. This agrees with your null hypothesis (“Science Cola is not correlated with nausea more than any other brands”) but does not agree with your alternative hypothesis ("Science Cola correlates with more nausea than other brands"). Maybe your alternative hypothesis was wrong, or maybe the control soda you used was another nauseating soda.

You must test Science Cola against other brands of soda to have enough data to accept or reject your hypothesis.

7. Analyze and Report: Analyze the results of your study and report back to Science Cola, Inc. To make your results available to the public, you may also choose to submit your findings for publication in a peer-reviewed journal.

summary
In this lesson, you were introduced to the scientific method as a way to help explain a phenomenon or event. You learned the steps of the scientific method and how the scientific method is applied in real life. As an example, we discussed testing a brand of soda to determine how or if it caused stomach upsets.