Use Sophia to knock out your gen-ed requirements quickly and affordably. Learn more
×

Protein Metabolism

Author: Sophia

what's covered
In this lesson, you will learn about how proteins are metabolized by the body. Specifically, this lesson will cover:

Table of Contents

1. Proteins

Much of the body is made of protein, and these proteins take on a myriad of forms. They include cell signaling receptors, signaling molecules, structural members, enzymes, intracellular trafficking components, extracellular matrix scaffolds, ion pumps, and ion channels.

Some High-Protein Food Sources

did you know
That is not even the complete list! There is protein in bones (collagen), muscles, and tendons; the hemoglobin that transports oxygen; and enzymes that catalyze all biochemical reactions. Protein is also used for growth and repair.

Amid all these necessary functions, proteins also hold the potential to serve as a metabolic fuel source. Proteins are not stored for later use, so excess proteins must be converted into glucose or triglycerides and used to supply energy or build energy reserves.

key concept
Although the body can synthesize proteins from amino acids, food is an important source of those amino acids, especially because humans cannot synthesize all of the 20 amino acids used to build proteins.


2. Protein Digestion

The digestion of proteins begins in the stomach. When protein-rich foods enter the stomach, they are greeted by a mixture of the enzyme pepsin and hydrochloric acid (HCl; 0.5%). The latter produces an environmental pH of 1.5–3.5 that denatures (modifies the structure of) proteins within food. Pepsin cuts proteins into smaller polypeptides and their amino acids. When the food–gastric juice mixture (chyme) enters the small intestine, the pancreas releases sodium bicarbonate to neutralize the HCl. This helps to protect the lining of the intestine.

As you previously learned, the small intestine also releases digestive hormones, including secretin and CCK, which stimulate digestive processes to further break down proteins. Secretin also stimulates the pancreas to release sodium bicarbonate.

The pancreas releases most of the digestive enzymes, including the proteases trypsin, chymotrypsin, and elastase, which aid protein digestion. Together, all of these enzymes break complex proteins into smaller individual amino acids, which are then transported across the intestinal mucosa to be used to create new proteins or to be converted into fats or acetyl-CoA and used in the citric acid cycle.

Digestive Enzymes and Hormones—Enzymes in the stomach and small intestine break down proteins into amino acids. HCl in the stomach aids in proteolysis, and hormones secreted by intestinal cells direct the digestive processes.

To avoid breaking down the proteins that make up the pancreas and small intestine, pancreatic enzymes are released as inactive proenzymes that are only activated in the small intestine. In the pancreas, vesicles store trypsin and chymotrypsin as trypsinogen and chymotrypsinogen. Once released into the small intestine, an enzyme found in the wall of the small intestine, called enterokinase, binds to trypsinogen and converts it into its active form, trypsin. Trypsin then binds to chymotrypsinogen to convert it into active chymotrypsin. Trypsin and chymotrypsin break down large proteins into smaller peptides during the proteolysis process (the breakdown of proteins).

These smaller peptides are catabolized into their constituent amino acids, which are transported across the apical surface of the intestinal mucosa in a process that is mediated by sodium–amino acid transporters. These transporters bind sodium and then bind the amino acid to transport it across the membrane. At the basal surface of the mucosal cells, the sodium and amino acid are released. The sodium can be reused in the transporter, whereas the amino acids are transferred into the bloodstream to be transported to the liver and cells throughout the body for protein synthesis.

Freely available amino acids are used to create proteins. If amino acids exist in excess, the body has no capacity or mechanism for their storage; thus, they are converted into glucose or ketones, or they are decomposed. Amino acid decomposition results in hydrocarbons and nitrogenous waste. However, high concentrations of nitrogenous byproducts are toxic. Consequently, the urea cycle processes nitrogen and facilitates its removal from the body.

terms to know
Sodium Bicarbonate
An anion released into the small intestine to neutralize the pH of the food from the stomach.
Secretin
A hormone released in the small intestine to aid in digestion.
Chymotrypsin
A pancreatic enzyme that digests protein.
Trypsinogen
The proenzyme form of trypsin.
Chymotrypsinogen
The proenzyme that is activated by trypsin into chymotrypsin.


3. Urea Cycle

The urea cycle is a set of biochemical reactions that produces urea from ammonium ions to prevent a toxic level of ammonium in the body. It occurs primarily in the liver and, to a lesser extent, in the kidney. Prior to the urea cycle, ammonium ions are produced from the breakdown of amino acids, which also occurs in the liver. In these reactions, an amine group, or ammonium ion, from the amino acid is exchanged with a keto group on another molecule. This transamination event, in which an amine group is transferred from one molecule to another to turn nitrogen waste into ammonia so that it can enter the urea cycle, creates a molecule that is necessary for the citric acid cycle and an ammonium ion that enters into the urea cycle to be eliminated.

The Urea Cycle—(1) Nitrogen is transaminated, creating ammonia and components of the citric acid cycle. (2) The formed keto acids are altered, which allows them to easily enter the citric acid cycle. (3) Through oxidative deamination, ammonia is produced, which forms urea by combining with CO₂. Urea is then eliminated through the kidneys.

In the urea cycle, ammonium is combined with CO₂, which results in urea and water. The urea is eliminated through the kidneys in the urine.

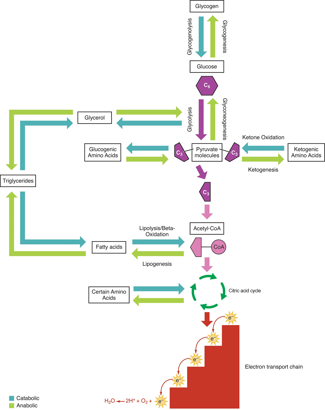
Amino acids can also be used as a source of energy, especially in times of starvation. Because the processing of amino acids results in the creation of metabolic intermediates, such as pyruvate, acetyl-CoA, oxaloacetate, and α-ketoglutarate, amino acids can serve as a source of energy production through the citric acid cycle. The bottom image below summarizes the pathways of catabolism and anabolism for carbohydrates, lipids, and proteins.

Energy From Amino Acids—Amino acids can be broken down into precursors for glycolysis or the citric acid cycle. Amino acids (in bold) can enter the cycle through more than one pathway.

Catabolic and Anabolic Pathways—Nutrients follow a complex pathway from ingestion through anabolism and catabolism to energy production.

IN CONTEXT

Metabolism Disorders: Pyruvate Dehydrogenase Complex Deficiency and Phenylketonuria

Pyruvate dehydrogenase complex deficiency (PDCD) and phenylketonuria (PKU) are genetic disorders.

Pyruvate dehydrogenase is the enzyme that converts pyruvate into acetyl-CoA, the molecule necessary to begin the citric acid cycle to produce ATP. With low levels of the pyruvate dehydrogenase complex (PDC), the rate of cycling through the citric acid cycle is dramatically reduced. This results in a decrease in the total amount of energy that is produced by the cells of the body. PDCD results in a neurodegenerative disease that ranges in severity, depending on the levels of the PDC enzyme. It may cause developmental defects, muscle spasms, and death. Treatments can include diet modification, vitamin supplementation, and gene therapy; however, damage to the central nervous system usually cannot be reversed.

PKU affects about one in every 15,000 births in the United States. People afflicted with PKU lack sufficient activity of the enzyme phenylalanine hydroxylase and are therefore unable to break down phenylalanine into tyrosine adequately. Because of this, levels of phenylalanine rise to toxic levels in the body, which results in damage to the central nervous system and brain. Symptoms include delayed neurological development, hyperactivity, intellectual disability, seizures, rash, tremors, and uncontrolled movements of the arms and legs.

Pregnant people with PKU are at high risk for exposing the fetus to too much phenylalanine, which can cross the placenta and affect fetal development. Babies exposed to excess phenylalanine in utero may present with heart defects, physical and/or intellectual disability, and microcephaly.

Microcephaly in an Infant
Every infant in the United States and Canada is tested at birth to determine whether PKU is present. The earlier a modified diet is begun, the less severe the symptoms will be. The person must closely follow a strict diet that is low in phenylalanine to avoid symptoms and damage. Phenylalanine is found in high concentrations in artificial sweeteners, including aspartame. Therefore, these sweeteners must be avoided. Some animal products and certain starches are also high in phenylalanine, and the intake of these foods should be carefully monitored.

terms to know
Urea Cycle
The process that converts potentially toxic nitrogen waste into urea that can be eliminated through the kidneys.
Transamination
The transfer of an amine group from one molecule to another as a way to turn nitrogen waste into ammonia so that it can enter the urea cycle.

summary
In this lesson, you learned about how the body is able to metabolize proteins. You first reviewed an introduction that described the importance of proteins in the human body and why it is necessary to consume proteins. Then, you examined how protein digestion occurs, specifically how proteins are broken down by proteolysis. Finally, you learned about how the urea cycle prevents toxic levels of nitrogenous byproducts from accumulating in the body.

SOURCE: THIS TUTORIAL HAS BEEN ADAPTED FROM OPENSTAX “ANATOMY AND PHYSIOLOGY 2E”. ACCESS FOR FREE AT OPENSTAX.ORG/BOOKS/ANATOMY-AND-PHYSIOLOGY-2E/PAGES/1-INTRODUCTION. LICENSE: CREATIVE COMMONS ATTRIBUTION 4.0 INTERNATIONAL.

Terms to Know
Chymotrypsin

A pancreatic enzyme that digests protein.

Chymotrypsinogen

The proenzyme that is activated by trypsin into chymotrypsin.

Secretin

A hormone released in the small intestine to aid in digestion.

Sodium Bicarbonate

An anion released into the small intestine to neutralize the pH of the food from the stomach.

Transamination

The transfer of an amine group from one molecule to another as a way to turn nitrogen waste into ammonia so that it can enter the urea cycle.

Trypsinogen

The proenzyme form of trypsin.

Urea Cycle

The process that converts potentially toxic nitrogen waste into urea that can be eliminated through the kidneys.