Table of Contents |
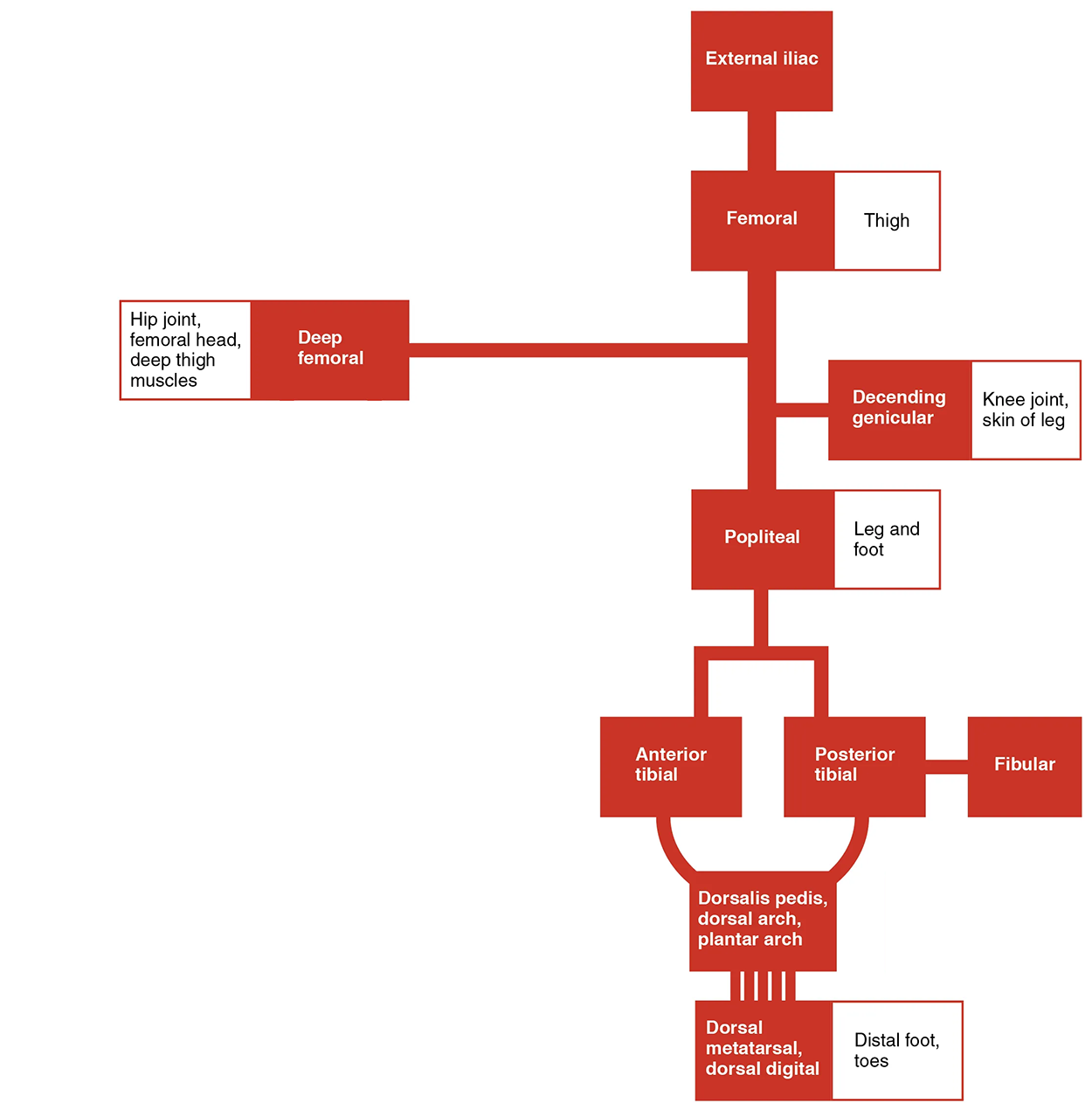
Recall that the descending aorta travels inferiorly through the chest (thoracic aorta) and abdomen (abdominal aorta) and splits to become the right and left common iliac arteries which travel toward the lower limbs as the external iliac arteries. The external iliac artery exits the body cavity and enters the femoral region of the lower leg. As it passes through the body wall, it is renamed the femoral artery. It gives off several smaller branches as well as the lateral deep femoral artery that in turn gives rise to a lateral circumflex artery. These arteries supply blood to the deep muscles of the thigh as well as ventral and lateral regions of the integument. The femoral artery also gives rise to the genicular artery, which provides blood to the region of the knee. As the femoral artery passes posterior to the knee near the popliteal fossa, it is called the popliteal artery. The popliteal artery branches into the anterior and posterior tibial arteries.
The anterior tibial artery is located between the tibia and fibula, and supplies blood to the muscles and integument of the anterior tibial region. Upon reaching the tarsal region, it becomes the dorsalis pedis artery, and it can be used to get a peripheral pulse in the lower limb. This artery branches repeatedly and provides blood to the tarsal and dorsal regions of the foot. The posterior tibial artery provides blood to the muscles and integument on the posterior surface of the tibial region. The fibular artery (or peroneal artery) branches from the posterior tibial artery. It splits and becomes the medial plantar artery and lateral plantar artery, providing blood to the plantar surfaces. There is an anastomosis with the dorsalis pedis artery, and the medial and lateral plantar arteries form two arches called the dorsal arch (also called the arcuate arch) and the plantar arch, which provide blood to the remainder of the foot and toes.
The top image (below) shows the major arteries serving the lower limbs. The bottom image is a flow chart of arteries flowing into the lower limbs.


The table below summarizes the arteries serving the lower limbs.
| Vessel | Description |
|---|---|
| Femoral artery | Continuation of the external iliac artery after it passes through the body cavity; divides into several smaller branches, the lateral deep femoral artery, and the genicular artery; becomes the popliteal artery as it passes posterior to the knee |
| Deep femoral artery | Branch of the femoral artery; gives rise to the lateral circumflex arteries |
| Popliteal artery | Continuation of the femoral artery posterior to the knee; branches into the anterior and posterior tibial arteries |
| Anterior tibial artery | Branches from the popliteal artery; supplies blood to the anterior tibial region; becomes the dorsalis pedis artery |
| Dorsalis pedis artery | Forms from the anterior tibial artery; branches repeatedly to supply blood to the tarsal and dorsal regions of the foot |
| Posterior tibial artery | Branches from the popliteal artery and gives rise to the fibular or peroneal artery; supplies blood to the posterior tibial region |
| Medial plantar artery | Arises from the bifurcation of the posterior tibial arteries; supplies blood to the medial plantar surfaces of the foot |
| Lateral plantar artery | Arises from the bifurcation of the posterior tibial arteries; supplies blood to the lateral plantar surfaces of the foot |
| Dorsal or arcuate arch | Formed from the anastomosis of the dorsalis pedis artery and the medial and plantar arteries; branches supply the distal portions of the foot and digits |
| Plantar arch | Formed from the anastomosis of the dorsalis pedis artery and the medial and plantar arteries; branches supply the distal portions of the foot and digits |
| Term | Pronunciation | Audio File |
|---|---|---|
| Genicular Artery | ge·nic·u·lar ar·tery |
|
| Dorsalis Pedis Artery | dorsalis pe·dis ar·tery |
|
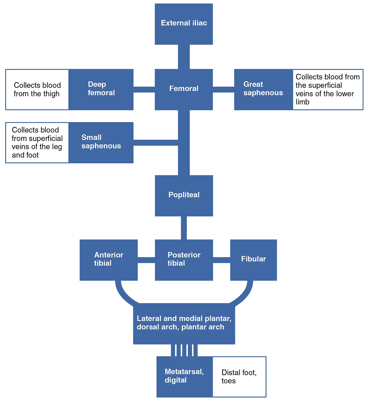
The superior surface of the foot drains into the digital veins, and the inferior surface drains into the plantar veins, which flow into a complex series of anastomoses in the feet and ankles, including the dorsal venous arch and the plantar venous arch. From the dorsal venous arch, blood supply drains into the anterior and posterior tibial veins. The anterior tibial vein drains the area near the tibialis anterior muscle and combines with the posterior tibial vein and the fibular vein to form the popliteal vein. The posterior tibial vein drains the posterior surface of the tibia and joins the popliteal vein. The fibular vein drains the muscles and integument in proximity to the fibula and also joins the popliteal vein. The small saphenous vein located on the lateral surface of the leg drains blood from the superficial regions of the lower leg and foot, and flows into the popliteal vein. As the popliteal vein passes behind the knee in the popliteal region, it becomes the femoral vein. It is palpable in patients without excessive adipose tissue.
Close to the body wall, the great saphenous vein and the deep femoral vein drain into the femoral vein. The great saphenous vein is a prominent surface vessel located on the medial surface of the leg and thigh that collects blood from the superficial portions of these areas; this vein is commonly used for grafts in coronary artery bypass graft surgery. The deep femoral vein, as the name suggests, drains blood from the deeper portions of the thigh.
As the femoral vein penetrates the body wall from the femoral portion of the upper limb, it becomes the external iliac vein, a large vein that drains blood from the leg to the common iliac vein. The pelvic organs and integument drain into the internal iliac vein, which forms from several smaller veins in the region, including the umbilical veins that run on either side of the bladder. The external and internal iliac veins combine near the inferior portion of the sacroiliac joint to form the common iliac vein. Similar to the common iliac arteries, the common iliac veins come together at the level of L5 to form the inferior vena cava.
The top image (below) shows the major veins serving the lower limbs. The bottom image is a flow chart of veins flowing into the lower limbs.


The table below summarizes the major veins of the lower limbs.
| Vessel | Description |
|---|---|
| Plantar veins | Drain the foot and flow into the plantar venous arch |
| Dorsal venous arch | Drains blood from digital veins and vessels on the superior surface of the foot |
| Plantar venous arch | Formed from the plantar veins; flows into the anterior and posterior tibial veins through anastomoses |
| Anterior tibial vein | Formed from the dorsal venous arch; drains the area near the tibialis anterior muscle and flows into the popliteal vein |
| Posterior tibial vein | Formed from the dorsal venous arch; drains the area near the posterior surface of the tibia and flows into the popliteal vein |
| Fibular vein | Drains the muscles and integument near the fibula and flows into the popliteal vein |
| Small saphenous vein | Located on the lateral surface of the leg; drains blood from the superficial regions of the lower leg and foot, and flows into the popliteal vein |
| Popliteal vein | Drains the region behind the knee and forms from the fusion of the fibular, anterior, and posterior tibial veins; flows into the femoral vein |
| Great saphenous vein | Prominent surface vessel located on the medial surface of the leg and thigh; drains the superficial portions of these areas and flows into the femoral vein |
| Deep femoral vein | Drains blood from the deeper portions of the thigh and flows into the femoral vein |
| Femoral vein | Drains the upper leg; receives blood from the great saphenous vein, the deep femoral vein, and the femoral circumflex vein; becomes the external iliac vein when it crosses the body wall |
| External iliac vein | Formed when the femoral vein passes into the body cavity; drains the legs and flows into the common iliac vein |
| Internal iliac vein | Drains the pelvic organs and integument; formed from several smaller veins in the region; flows into the common iliac vein |
| Common iliac vein | Flows into the inferior vena cava at the level of L5; the left common iliac vein drains the sacral region; formed from the union of the external and internal iliac veins near the inferior portion of the sacroiliac joint |
| Term | Pronunciation | Audio File |
|---|---|---|
| Saphenous Vein | sa·phe·nous ve·in |
|
| Popliteal Vein | pop·li·te·al ve·in |
|
Source: THIS TUTORIAL HAS BEEN ADAPTED FROM OPENSTAX "ANATOMY AND PHYSIOLOGY 2E" ACCESS FOR FREE AT OPENSTAX.ORG/DETAILS/BOOKS/ANATOMY-AND-PHYSIOLOGY-2E. LICENSE: CREATIVE COMMONS ATTRIBUTION 4.0 INTERNATIONAL